Top 7 des extensions Blender pour l’architecture
Blender est un outil puissant pour les architectes, mais la gestion de modèles complexes peut s'avérer longue et difficile. Les bons modules complémentaires d'architecture rationalisent les flux de travail, améliorent la précision et libèrent le potentiel créatif. Qu’il s’agisse de modélisation paramétrique, de matériaux réalistes ou de rendu plus rapide, ces outils aident les architectes à travailler plus efficacement et à obtenir des résultats professionnels.
Suivons le leader des services de rendu cloud pour Blender, Fox Renderfarm, pour découvrir les sept meilleures extensions Blender pour l’architecture en 2025, chacune conçue pour améliorer la précision et la productivité.

1. Archipack
Archipack est l'un des extensions de Blender les plus puissants pour la modélisation architecturale. Il fournit un ensemble d'outils paramétriques conçus pour rendre la création de bâtiments plus rapide et plus efficace. Au lieu de modéliser manuellement chaque détail, les architectes peuvent utiliser les ressources intelligentes d'Archipack pour générer des murs, des portes, des fenêtres, des escaliers et des toits en quelques clics seulement. L’extension dispose d’une interface conviviale permettant des ajustements en temps réel, ce qui en fait un outil incontournable pour les professionnels travaillant sur la visualisation architecturale, le design d’intérieur et les projets de construction.

Caractéristiques principales :
- Modélisation paramétrique – Créez et modifiez facilement des murs, des sols et des toits à l'aide de poignées interactives.
- Éléments préfabriqués – Comprend des portes, des fenêtres, des escaliers et des rampes personnalisables.
- Édition en temps réel – Faites glisser et ajustez les dimensions de manière dynamique sans avoir à redimensionner manuellement.
- Opérations booléennes automatiques – Garantit des intersections nettes entre les murs et les ouvertures.
- Prise en charge du mappage UV – Applique automatiquement des textures pour un placement réaliste des matériaux.
Avantages :
Archipack réduit considérablement le temps consacré à la modélisation architecturale en automatisant les tâches répétitives. Grâce à ses capacités paramétriques, les architectes peuvent rapidement itérer leurs conceptions et apporter des modifications à la volée. Cette extension améliore l’efficacité du flux de travail, garantit une grande précision et permet aux utilisateurs de se concentrer davantage sur la créativité plutôt que sur les détails techniques.
2. BonsaiBIM
BonsaiBIM est un puissant module complémentaire open source qui apporte les fonctionnalités de modélisation des informations du bâtiment (BIM) à Blender. Il permet aux architectes, ingénieurs et professionnels de la construction de créer, modifier et gérer des fichiers IFC (Industry Foundation Classes) directement dans Blender. Contrairement aux logiciels de CAO traditionnels, BlenderBIM offre une plus grande flexibilité dans la conception tout en garantissant la compatibilité avec les flux de travail BIM. Cela en fait un excellent choix pour les professionnels qui souhaitent intégrer la modélisation paramétrique et les données structurées dans leurs projets architecturaux.

Caractéristiques principales :
- Prise en charge complète du format IFC – Créez et modifiez des fichiers IFC pour une intégration BIM transparente.
- Composants de construction paramétriques – Travaillez avec des murs, des portes, des fenêtres et des dalles intelligents.
- Outils de documentation 2D – Générez des plans d'étage, des coupes et des dessins de construction.
- Prêt pour la collaboration – Prend en charge les flux de travail OpenBIM pour une interopérabilité avec d'autres logiciels BIM.
- Gratuit et open source – Aucun frais de licence, ce qui en fait une option accessible pour les professionnels et les étudiants.
Avantages :
BonsaiBIM révolutionne la conception architecturale dans Blender en proposant une approche structurée de la modélisation BIM. Il améliore la précision des projets, renforce la collaboration et permet aux architectes de travailler dans un environnement ouvert et normalisé. En éliminant les coûts élevés liés aux logiciels, cela rend le BIM plus accessible aux architectes indépendants et aux petites entreprises.
3. Sverchok
Sverchok est un puissant module complémentaire de conception paramétrique et de modélisation procédurale pour Blender, souvent comparé à Grasshopper dans Rhino. Il permet aux architectes de créer des structures complexes à l'aide d'une programmation visuelle basée sur des nœuds, ce qui en fait un outil idéal pour la conception générative et computationnelle. En automatisant les tâches répétitives et en permettant des ajustements dynamiques, Sverchok aide les architectes à développer avec précision des modèles architecturaux complexes et hautement personnalisables.

Caractéristiques principales :
- Workflow basé sur les nœuds – Utilise un système de programmation visuelle pour créer des conceptions complexes.
- Modélisation paramétrique – Ajustez dynamiquement les composants du bâtiment pour permettre des modifications flexibles de la conception.
- Architecture basée sur les données – S'intègre aux fichiers CSV, JSON et API pour un contrôle précis.
- Manipulation de maillages et de géométries – Générez, modifiez et optimisez des géométries à l'aide de techniques procédurales.
- Interopérabilité – Peut fonctionner avec d'autres outils paramétriques tels que BlenderBIM pour la modélisation BIM.
Avantages :
Sverchok permet aux architectes d'explorer la conception algorithmique, en optimisant des structures qui seraient difficiles à modéliser manuellement. Il améliore l'efficacité du flux de travail en automatisant les formes complexes et permet des itérations rapides avec un contrôle précis de la géométrie. Pour les architectes qui travaillent avec la conception computationnelle ou la modélisation paramétrique, Sverchok est un outil essentiel pour repousser les limites créatives et techniques.
4. Interior Essentials
Interior Essentials est un plugin polyvalent pour l'architecture Blender, conçu pour rationaliser les workflows de conception et de visualisation d'intérieur. Il fournit un ensemble complet d'outils permettant de créer des meubles, des agencements et des éléments architecturaux avec efficacité et précision. Ce module complémentaire simplifie le processus de génération d'intérieurs détaillés, ce qui en fait un outil indispensable pour les architectes, les designers et les artistes 3D travaillant sur des projets résidentiels et commerciaux.

Caractéristiques principales :
- Bibliothèque d'actifs intelligents – Accédez à une collection sélectionnée de meubles, d'éléments de décoration et d'éléments architecturaux prêts à l'emploi pour créer rapidement des scènes.
- Modélisation paramétrique – Ajustez facilement les dimensions, les matériaux et les styles des objets pour répondre à des besoins de conception spécifiques.
- Texturation procédurale – Appliquez des matériaux et des textures réalistes qui s'intègrent parfaitement au système d'ombrage de Blender.
- Préréglages d'éclairage – Optimisez les configurations d'éclairage intérieur grâce à des configurations HDRi et d'éclairage artificiel prédéfinies.
- Visualisation en temps réel – Prend en charge Eevee et Cycles pour des aperçus en temps réel de haute qualité, garantissant une représentation précise de la conception.
Avantages :
Interior Essentials améliore le processus de conception d'intérieur en réduisant le temps de modélisation et en améliorant l'efficacité du flux de travail. En proposant une vaste bibliothèque de ressources et d'outils paramétriques, il permet aux architectes et aux designers de se concentrer sur leur créativité plutôt que sur des tâches de modélisation répétitives. Le plugin d'architecture Blender garantit des résultats de haute qualité, ce qui en fait un outil indispensable pour les professionnels qui ont besoin de produire rapidement et efficacement des intérieurs détaillés et photoréalistes.
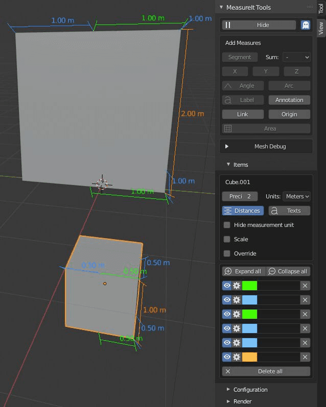
5. MeasureIt
MeasureIt est un puissant module complémentaire pour Blender conçu pour les architectes, les ingénieurs et les concepteurs qui ont besoin de mesures précises dans leurs modèles 3D. Il offre un moyen simple d'ajouter et de visualiser des dimensions, des distances, des angles et des surfaces directement dans Blender, ce qui en fait un outil indispensable pour la visualisation technique et architecturale. Grâce à sa capacité à afficher des mesures en temps réel, MeasureIt garantit la précision tout au long du processus de conception, aidant les professionnels à créer des modèles détaillés et aux dimensions correctes.

Caractéristiques principales :
- Affichage des mesures en temps réel – Affichez les dimensions, les angles et les distances directement dans la fenêtre 3D.
- Unités personnalisables – Prend en charge diverses unités de mesure pour une compatibilité avec les normes industrielles.
- Annotations automatiques – Étiquetez facilement les dimensions pour améliorer la clarté des dessins techniques.
- Calcul de surface et de volume – Aide à estimer la quantité de matériaux nécessaires et à planifier l'espace.
- Capacités d'exportation – Enregistrez et partagez les données de mesure à des fins de documentation et de collaboration.
Avantages :
MeasureIt améliore l'efficacité du flux de travail en éliminant les approximations et en garantissant la précision dans la modélisation architecturale. Il aide les architectes à conserver des proportions précises, à valider leurs conceptions et à communiquer efficacement les mesures dans leurs présentations ou leurs plans. Ce module complémentaire est particulièrement utile pour les projets exigeant une précision dimensionnelle stricte et la conformité aux normes industrielles.
6. CAD Sketcher
CAD Sketcher est un module complémentaire de dessin paramétrique pour Blender qui apporte une précision de type CAO à la modélisation 3D. Conçu pour les architectes, les ingénieurs et les designers, ce module complémentaire permet aux utilisateurs de créer et de contraindre des esquisses avec des dimensions exactes, à l'instar des logiciels de CAO traditionnels. En intégrant un flux de travail basé sur des contraintes dans Blender, CAD Sketcher comble le fossé entre la modélisation 3D libre et le dessin technique précis, ce qui le rend idéal pour les projets d'architecture et d'ingénierie.

Caractéristiques principales :
- Esquisse paramétrique – Créez des esquisses précises et modifiables avec des contraintes dimensionnelles.
- Workflow basé sur les contraintes – Appliquez des contraintes géométriques pour une modélisation précise.
- Outils d'alignement et d'accrochage – Positionnez facilement les éléments avec précision.
- Prise en charge de l'exportation DXF – Transférez facilement vos conceptions entre Blender et un logiciel de CAO.
- Interface utilisateur intuitive – Interface conviviale qui s'intègre parfaitement au flux de travail de Blender.
Avantages :
CAD Sketcher permet aux architectes de travailler avec une plus grande précision en leur permettant de définir des contraintes et des relations paramétriques dans leurs modèles. Il accélère le processus de conception itératif, garantit la précision des dessins architecturaux et améliore l'efficacité du flux de travail en réduisant le besoin de recourir à des logiciels de CAO externes. Ce module complémentaire est idéal pour les architectes qui ont besoin de mesures précises et de capacités de modélisation structurées dans Blender.
7. fSpy
fSpy est un module complémentaire Blender indispensable conçu pour les architectes, les designers et les artistes spécialisés dans la visualisation qui ont besoin d'aligner avec précision des modèles 3D et des photographies du monde réel. Il simplifie le calibrage de l'appareil photo en permettant aux utilisateurs d'extraire les paramètres de l'appareil photo, tels que la distance focale et la perspective, à partir des images. Cela garantit une intégration parfaite des éléments 3D dans les photos d'arrière-plan, ce qui en fait un outil idéal pour la visualisation architecturale, les effets spéciaux et la reconstruction de scènes.

Caractéristiques principales :
- Correspondance photographique des caméras – Déterminez avec précision les paramètres de la caméra à partir d'images de référence.
- Intégration transparente à Blender – Fonctionne avec l'application autonome fSpy pour transférer les caméras calibrées directement dans Blender.
- Correction de perspective – Aligne les objets 3D avec des photos du monde réel pour obtenir une composition réaliste.
- Estimation de la distance focale – Calcule automatiquement la distance focale correcte pour une projection 3D précise.
- Flux de travail non destructif – Permet aux utilisateurs d'affiner les réglages de perspective sans affecter l'image d'origine.
Avantages :
fSpy élimine les approximations dans l'alignement des modèles 3D avec les photographies, garantissant ainsi la précision des visualisations architecturales et des projets d'effets spéciaux. En simplifiant la correspondance des caméras, il aide les architectes et les designers à créer des rendus réalistes avec un minimum d'effort. Ce module complémentaire est indispensable pour les professionnels qui travaillent dans les domaines de la photogrammétrie, de l'urbanisme et de la conception de scènes immersives.
Comment choisir le module complémentaire d'architecture Blender adapté à votre flux de travail
Le choix du meilleur plugin d'architecture Blender dépend du type de votre projet, des besoins de collaboration de votre équipe et de vos préférences personnelles en matière de flux de travail. Les projets architecturaux à grande échelle peuvent nécessiter BlenderBIM pour l'intégration BIM, tandis que les amateurs de conception procédurale pourraient préférer Sverchok. Si la facilité d'utilisation est une priorité, des modules complémentaires tels qu'Archipack et Interior Essentials offrent des outils intuitifs.
Pensez à trouver le bon équilibre entre fonctionnalité et facilité d'utilisation : un module complémentaire riche en fonctionnalités est formidable, mais seulement s'il améliore l'efficacité. Enfin, comparez les options payantes et gratuites ; si certains modules complémentaires premium offrent des outils avancés, les solutions open source telles que BlenderBIM et CAD Sketcher proposent des fonctionnalités impressionnantes sans aucun frais.
Conclusion
Les modules complémentaires d'architecture de Blender rationalisent la conception, améliorent la précision et accélèrent les flux de travail. Archipack et Interior Essentials simplifient la création de plans, tandis que BlenderBIM ajoute des fonctionnalités BIM. Sverchok permet la conception paramétrique, MeasureIt garantit la précision, CAD Sketcher offre des contraintes de type CAO et fSpy fait le lien entre Blender et les logiciels de CAO.
Explorer différents modules complémentaires peut ouvrir de nouvelles possibilités créatives. Pour un rendu Blender plus rapide, pensez à Fox Renderfarm, une ferme de rendu Blender qui offre un bon de rendu gratuit d'une valeur de 25 $ aux nouveaux utilisateurs.


