Maya Tutorial: The Making of Rocket Flame

In this article, the best cloud rendering service provider and render farm in the CG industry, Fox Renderfarm will share with you a Maya tutorial on how to make a rocket flame without particles. This method is easy, fast and doesn't take up much rendering time. It is a good choice when dealing with some long distance or unimportant shots.
Process
Create a cylinder and delete the bottom round face.

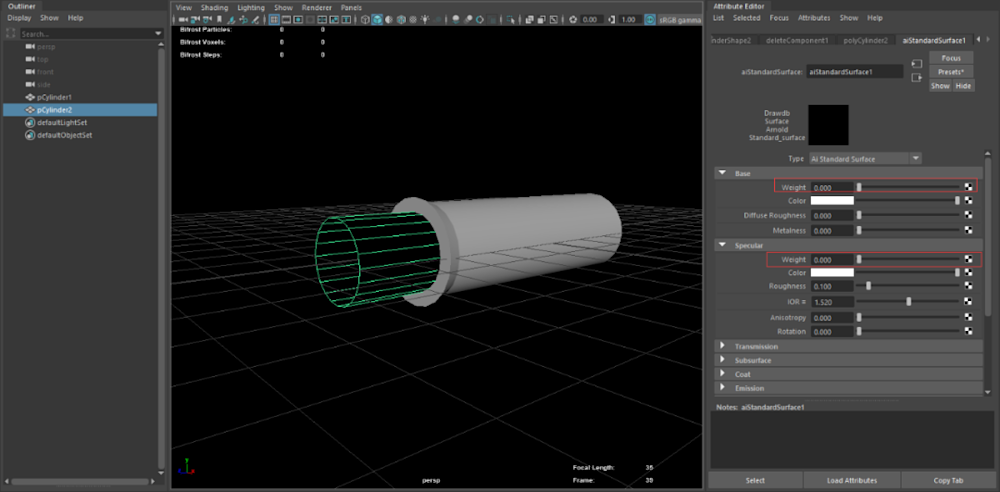
Assign an AiStandardSurface material sphere.

Change the Weight value to 0 in both Base and Specular.

Create a Ramp node and connect it to Opacity.

Adjust Ramp as the area of Opacity black and white.

Find Arnold under the Shape node and deselect Opaque.

Connect the Ramp node to Emission Color. Also, set the Weight value of Emission to 1.

Perform a rendering test to observe and change the Interpolation under Ramp Attributes to Spike. Adjust the Ramp black and white area range appropriately.

Adjusts the color of the Ramp.

Slightly assign a value of Hue Noise to make the color less monotonous.

Select all the vertices at the end of the model, Transform under Edit Mesh, click to expand the small window, and assign the Random value to 1.

After applying, the selected vertex will be randomly shifted by the value (instead of the same value) when moving the vertex in a single axis.

When rendered again, the base effect of the tail flame has appeared.

To get a better detailed rendering, a Smooth subdivision can be given to this model.

After finishing adjusting the effect, now add animation to it. Select rotateZ to add the expression.
pCylinder3.rotateZ = rand(0,360);

Final result


From Thepoly




